Kryentech ロゴ 電気工学の記事

アンビエントバックスキャタによる低消費電力無線

専用送信機のない無線通信

アンビエントバックスキャタは、IoT向けに特に消費電力の小さい無線方式である。 自前のRFを発生させる代わりに、バックスキャタ変調器はWi‑FiやBluetoothなど環境中の電波を利用し、 アンテナインピーダンスを意図的に変えることでデータを伝える。 本稿では物理的な動作原理、実験室構成、プリント基板設計、SDRとマッチドフィルタによる信号処理、 およびビット誤り率・通信距離・最小インピーダンス変化の実測を扱う。

パッチアンテナ一体型バックスキャタ基板の3Dビュー
完成した基板:変調器と一体化アンテナを一つの実装にまとめたもの。

本記事の内容

  • 専用送信機なしでアンビエントバックスキャタがどう動くか
  • アンテナ付きバックスキャタ変調器を実際にどう組むか
  • RFスイッチ、SDR、マッチドフィルタの役割
  • ビット誤り率・到達距離・消費電力の振る舞い

はじめに

多くの現代のIoT機器は、できるだけ長期間、消費電力を抑えて動作しなければならない。 とくにバッテリー駆動のセンサでは、電池交換が困難または不可能な場合も多い。

消費電力の大きな割合は無線信号の送信に使われる。従来型の無線モジュールは自前でRF搬送波を生成する必要があるからである。

代替となるのがアンビエントバックスキャタである。 機器は自前の信号を送らず、環境中の電波――例えばWi‑FiやBluetooth――を利用する。

データはアンテナインピーダンスを変えることで送られ、反射波が変調される。

主な利点:
搬送波生成にはエネルギーを使わず、アンテナの切り替えだけでよい。

それにより超低消費電力の通信システムが可能となり、長期稼働のIoTに適する。

アンビエントバックスキャタの動作原理

アンビエントバックスキャタは自前のRF搬送波を作らない。 既存の環境電波を用い、反射のされ方を意図的に変える。

簡略化すると次のとおり。

  • 外部源――例:Wi‑Fiルータ――がRF信号を送る。
  • バックスキャタ装置がアンテナインピーダンスを変える。
  • 入射波の反射強度が変わる。
  • 受信機がその変化を測り、送信データを復元する。

二つのインピーダンス状態は通常ビット01に対応する。 情報は能動送信ではなくアンテナの切り替えで伝わる。

物理的には、外部源の直射波とバックスキャタタグの反射波の干渉が生じる。アンテナのインピーダンス状態に応じて受信信号が強まったり弱まったりする。

受信信号の振幅(包絡線)がわずかに変わる。 受信機はこの変化で二状態を区別し、ビット0と1を判別できる。

単純な方法はしきい値による。 測定した包絡線が定義した平均より上ならビット1、下ならビット0と解釈できる。

したがってアンビエントバックスキャタは非常に低電力の無線リンクを可能にする。アンテナインピーダンスを切り替えるだけでよく、専用RF送信機は不要である。

システム設計と技術的選択

バックスキャタシステムを部分問題に分け、それぞれに適した解を選び、実用的で効率的な構成とした。

主な設計パラメータ:

  • アンテナ形式
  • 変調器回路
  • 変調方式
  • 受信系
  • 周波数帯

アンテナ

実験室試作では実装が容易で初期実験に向くλ/4モノポールを用いた。 最適化系では反射電力を高めるため、より大きなアンテナ構造が有効である。

受信機

ソフトウェア無線(SDR)を用い、フィルタ・復調・処理をハードを変えずソフトで調整できるようにした。

変調器

実験室ではMOSFETでインピーダンスを切り替えた。低消費電力で高速にスイッチできる。

高い周波数、とくにWi‑Fi帯ではRFスイッチの方が適する。RF向けに設計され寄生が少ない。

変調

第一段階では実装が容易で実験向きの振幅偏移キーイング(ASK)を用いた。

より頑健なリンクには周波数偏移キーイング(FSK)が振幅雑音に強くBERを下げられる。

周波数の選択

実験ではWi‑FiとBluetoothで広く利用できる2.4 GHz帯を使った。

バックスキャタの切り替え周波数は搬送波より十分低く、通常kHz~MHzであり、変化は確実に検出できる。

1ビット伝送の実験室構成

アンビエントバックスキャタで1ビットを送る簡単な実験室デモを構築した。

構成要素:

  • マイコン(TinyK22)
  • MOSFET(2N7000)
  • λ/4モノポール(ワイヤ)

マイコンがMOSFETを駆動し、アンテナを周期的にグランドに接続してインピーダンスを変え、反射RFを変調する。

駆動側

マイコンがGPIOを論理0/1で切り替え、MOSFETのオンオフを制御する。

切り替え周波数は単純なディレイループで設定し、変化させることでバックスキャタ信号が最も検出しやすい条件を調べた。

アンテナ

λ/4モノポールを使用。2.4 GHzでは長さはおおよそ3 cmである。

グラウンドプレーンと組み合わさり仮想ダイポルのように振る舞う。インピーダンス切り替えで反射を意図的に変える。

SDRによる受信と簡易処理(実験室)

信号はSDRで取得し、ソフトウェアで処理する。

処理段階:

  1. 包絡線/振幅検波
  2. 平均の計算
  3. 包絡線と平均の比較
  4. 状態変化(ビット遷移)の検出

反射は位置によって干渉が強め合い・打ち消し合いになるため、ビット極性は直接は定まらない。

そのためプリアンブルで信号状態からビット値(0または1)への対応を校正する。

なぜソフトウェア無線か

SDRは古典的なアナログ受信前段をデジタル処理に置き換える。フィルタ、復調、検出はすべてソフトで行う。

システムは柔軟に保たれ、周波数・変調・実験条件を変えやすい。

物理モデルと仮説

物理的関係を数式で示し、実験構成を導く四つの中心的仮説を置く。

仮説1:干渉による信号変化

受信信号は直射経路と反射経路の重畳である。

s(t) = a₁ · ejω(t−τ₁) + a₂ · ejω(t−τ₂)

ここで a₁、a₂ は経路利得、τ₁、τ₂ は遅延である。

位相ずれは経路長 ℓ から次のように従う。

φ = 2π · ℓ / λ

位相差に応じて干渉は強め合いまたは打ち消し合いとなる。

  • 強め合い: φ ≈ 0 → 信号が増幅される
  • 打ち消し: φ ≈ π → 信号が減衰する

アンテナインピーダンスを切り替えると a₂ が変化し、合成振幅が変調される。

仮説1:直射と反射の重畳
仮説1:直射経路と反射経路の重畳。

仮説2:位置依存性

遅延 τ₁、τ₂ は経路長 ℓ₁、ℓ₂ に従う。

τ = ℓ / c

したがって位相ずれは次のようになる。

φ = 2π · (ℓ₂ − ℓ₁) / λ

位置がわずか

Δℓ = λ / 2

だけ変わると π の位相ずれが生じ、強め合いと打ち消しが入れ替わる。

信号変化をビット値(0 または 1)に対応させることは位置に依存するため、プリアンブルで学習する必要がある。

仮説3:アンテナと反射

反射電力はアンテナでの電力に比例する。

P ∝ A · E²

ここで A は有効開口、E は電界強度である。

反射係数 Γ が反射の強さを決める。

Γ = (ZL − Z0) / (ZL + Z0)

インピーダンス変化 ΔZ が大きいほど |Γ| が大きくなり、反射波の変調も強くなる。

仮説4:包絡線検出

検出のため受信信号を包絡線に変換する。

senv(t) = |s(t)|

次に平均をとる。

μ = (1/N) · Σ senv(t)

ビット判定はしきい値比較で行う。

senv(t) > μ → ビット = 1
senv(t) < μ → ビット = 0

包絡線が平均を周期的にまたぐと状態変化として見える。検出は切り替え周波数とサンプリングレートに依存する。

仮説4:包絡線としきい値比較
仮説4:信号包絡線と平均との比較による検出。

この四つの仮説が、バックスキャタシステムの実験的検証の根拠となる。

最小インピーダンス変化

中心的な問いは、結果としての反射が受信機で検出可能なままであるために、インピーダンス変化をどれだけ大きくする必要があるかである。

吸収と反射に分かれるエネルギーは反射係数で記述される。

Γ = (Zant − Z0) / (Zant + Z0)

Z0 は系インピーダンス(通常 50 Ω)、Zant はアンテナインピーダンスである。

特別な場合:

  • Zant = Z0 → Γ = 0 → 整合(反射なし)
  • Zant → 0 Ω → Γ → −1 → 全反射
  • Zant → ∞ → Γ → +1 → 全反射

バックスキャタ変調を最大にするには二つの状態が必要である。

  • 反射が小さい(整合)
  • 反射が大きい

インピーダンス変化の効果

実際には整合回路でアンテナインピーダンスを変える。

Zant = Z0 + Zanp

変調の強さは Zanp の変化に直接依存する。

反射係数の大きさは次のとおりである。

|Γ| = |(Zant − Z0) / (Zant + Z0)|

|Γ| はインピーダンスの振れ幅とともに増えるが、増分はだんだん小さくなる。

実測結果

測定ではおおよそ1000 Ωで反射係数が

|Γ| ≈ 0.9

に達する。

それ以上インピーダンスを上げても |Γ| は漸近的に 1 に近づくため、追加の利得は小さい。

反射係数とインピーダンス変化
|Γ| はインピーダンスとともに上昇する。1000 Ω 付近ですでに最大の約 90% に達する。

結論

必要な最小インピーダンス振れは、信頼できる検出にどれだけ反射のコントラストが要るかに依存する。

中程度の変化ですでに利用可能な反射の大部分を捉えられるため、変調器は効率的かつ手間を抑えて構築できる。

以下の実験で、組み立てた系上でこれらの知見を検証する。

試験構成と実験結果

仮説を検証するため、1 ビットのデモを段階的に構築・改良した。

課題:不安定な Wi‑Fi 信号

最初の試行では外部源に Wi‑Fi を用いた。信号は大きく変動し、連続して送られない。

Wi‑Fi 環境搬送波によるアンビエントバックスキャタ
実際の Wi‑Fi 搬送波(アンビエント):記録した WLAN 信号。

WLAN の振幅変動がバックスキャタ効果を覆い隠し、切り替え点を確実に検出しにくくする。

アンビエント搬送波としての Wi‑Fi によるバックスキャタ測定
Wi‑Fi 搬送波の試行:包絡線が大きく変動しビット検出が困難。

一定搬送波による参照測定

これを避けるため、ソフトウェア無線で一定搬送波を生成した。

SDR で受信したバックスキャタ信号
一定搬送波での SDR 記録(実験の抜粋)。

バックスキャタ効果が明瞭に見える。

  • 切り替えで測定可能な振幅変化が生じる
  • 変化がベースラインと明確に区別できる

ハードウェアの影響

アンテナインピーダンスの切り替えに二通りを試した。

  • 押しボタン:明瞭で再現性の高い信号変化
  • MOSFET:振幅振れが小さく、切り替えも不安定

MOSFET は高周波で容量的に振る舞い、「オフ」でも信号が一部漏れる。

アンテナと位置

幾何配置の影響は大きい。

SDR とインピーダンス切り替えスイッチのラボ構成
構成:一定搬送波(SDR)とインピーダンス切り替え付き小型アンテナ。
  • 大きいアンテナほど反射が強い
  • グラウンドプレーンがレベルを目に見えて押し上げる
  • アンテナ位置が干渉に強く影響する
グラウンドプレーンと SDR スイッチ構成のバックスキャタ実験
グラウンドプレーンあり:モノポール単体より強く安定した反射。

位置によって干渉が強め合いまたは打ち消しとなり、振幅が変わる。

結果

制御されたラボ条件下では次が確認できた。

  • バックスキャタで測定可能な変調が得られる
  • 干渉とアンテナ挙動に関する仮説が成り立つ
  • 検出は信号の安定性とハードウェアに大きく依存する

結論

WLAN を搬送波にすると振幅変動が大きく、用途は限られる。

信頼できる検出には次が必要である。

  • 可能な限り一定の搬送波
  • 安定したアンテナインピーダンス切り替え
  • 最適化された処理(例:整合フィルタ)

次の試作では MOSFET の代わりにRF スイッチを用い、クリーンで再現性の高い切り替えを行う。

ラボからアンテナへ:パッチ設計と RF シミュレーション

ラボでの教訓を踏まえ、変調器を PCB として洗練し実装した。

反射を最大化しつつ、変調を安定かつ再現可能に保つことが目標だった。

アンテナ

ラボでは単純なモノポールを用いたが、最終設計ではパッチアレイを用いる。

有効面積が大きく、バックスキャタも強くなる。

アンテナは2.4 GHz付近にチューニングし、Wi‑Fi 帯を効率よく使う。

バックスキャタ用パッチアレイアンテナ設計
反射電力を高めるよう最適化したパッチアレイ。

整合と反射

効率動作には良好なアンテナ整合が必要で、目標インピーダンスは系の値に近づける。

Z ≈ 50 Ω

シミュレーションしたアンテナインピーダンス:

Z = 46.1 + j2.02 Ω

良好な整合であり損失を抑えられる。

シミュレーションしたパッチアンテナインピーダンス
シミュレーション:2.4 GHz 帯のアンテナインピーダンス(設計目標 Z ≈ 50 Ω)。

整合の良さは反射係数/S パラメータで表される。

S11 = 20 · log10(|Γ|)

このアンテナでは:

  • at 2.4 GHz: S11 < −26 dB
  • at 2.5 GHz: S11 ≈ −12.6 dB
パッチアンテナのシミュレーション S11
シミュレーション:S11 と周波数(2.4 GHz 付近で良好な整合)。

Wi‑Fi 帯全体を十分にカバーしている。

バックスキャタへの含意

S11 が低いことは整合が良く、デフォルト状態では反射が小さいことを意味する。

変調器で意図的にインピーダンスを変えると Γ を大きく振れる。

Γ = (ZL − Z0) / (ZL + Z0)

データ転送では二つのスイッチ状態の差が明確になる。

PCB への統合

アンテナは基板上の銅パターンとしてエッチングされ、別体アンテナのないコンパクトな系となる。

幾何が再現可能で、ワイヤ試作より電気的挙動が安定する。

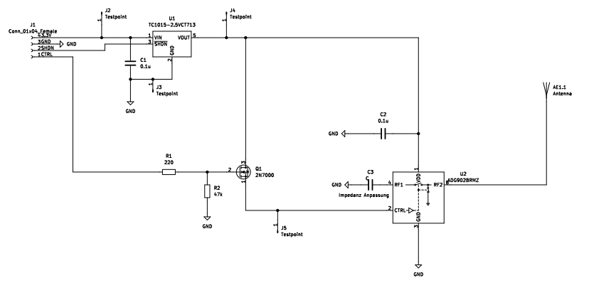
変調器ハードウェア:RF スイッチ、電源、PCB

変調器は統合 PCB としてさらに発展させた。

変調器設計

ラボの MOSFET をRF スイッチ(ADG902)に置き換えた。

スイッチは RF 向けで、次を提供する。

  • 寄生が小さい
  • オフ時の絶縁がクリーン
  • インピーダンス切り替えが一貫している

アンテナ反射のコントラストがより大きく安定する。

RF スイッチ付きバックスキャタ変調器の回路図
インピーダンス切り替え用 RF スイッチを含むバックスキャタ変調器の回路図。

電圧調整

MCU は 3.3 V だが RF スイッチはより低い駆動を想定するため、コンバータを用いる。

  • 出力:約 2.75 V
  • 型番:TC1015

アイドル電力を切るシャットダウン入力がある。

省エネ IoT ではこのような変換は理想的には避けたい—損失が加わる。

可変整合

整合を変え、最小インピーダンス変化と検出可能性の関係を調べるため外部パッドを追加した。

インピーダンスと信号の関係をハードウェアで直接探索できる。

PCB レイアウト

全系が一枚の基板上にある。

  • 左:変調器回路
  • 右:統合パッチアンテナ

アンテナを PCB に統合すると次が得られる。

  • 幾何が明確
  • 電気的挙動が再現可能
  • フォームファクタがコンパクト
バックスキャタ PCB の 3D ビュー
アンテナと変調器を統合した PCB の 3D ビュー。

ラボ試作からの改善

RF スイッチと統合アンテナが、ブレッドボード構成の主な弱点を補う。

  • より安定したインピーダンス切り替え
  • より大きな振幅コントラスト
  • より良い再現性

この PCB が、信頼できるアンビエントバックスキャタデータ転送の基盤となる。

受信アルゴリズム:プリアンブル、整合フィルタ、ビット判定

バックスキャタデータは、受信信号を段階的にデジタル処理して検出する。

フレーム検出とプリアンブル

パケット開始を見つけるため、既知のプリアンブルビット列がデータの前に付く。

P = [0, 1, 1, 1, 0, 1, 0, 1]

受信信号をこのプリアンブルと相関させる。

R(τ) = Σ s(t) · p(t − τ)

相関ピークがプリアンブル位置を示し、データフレームに同期する。

信号処理でプリアンブル付き検出データフレーム
フレーム検出:相関ピークがプリアンブル後のペイロード開始を示す。

信号整形

受信信号は大きく変動しうる。特に搬送波が Wi‑Fi のときがそうである。

複数のフィルタを評価した。

  • 移動平均
  • ローパス
  • 整合フィルタ

整合フィルタが最も効く。期待されるパルス形状に合わせるからである。

y(t) = s(t) * h(t)

ここで h(t) は時間反転共役の参照パルスである。

SNR が改善し、ビット間の振幅差が強調される。

ビット検出

データは振幅シフトキーイング(ASK)を用いる。

信号包絡線を計算する。

senv(t) = |s(t)|

単一サンプルではなく、各ビット区間で平均をとる。

μbit = (1/N) · Σ senv(t)

判定は全体平均と比較する。

μbit > μ → ビット = 1
μbit < μ → ビット = 0

平均化により短期の振幅変動への感度が下がり、BER が改善する。

同期

正しい検出には正確なタイミング整合が必要である。

送信源と受信機のわずかな周波数オフセットがサンプリング瞬間をドリフトさせうる。

アーリー・レートゲート同期器がこれを補正する。

二つのサンプルを比較する。

  • アーリーサンプル
  • レートサンプル

その差が誤差信号となる。

e = s(t + Δ) − s(t − Δ)

e ≠ 0 ならサンプリング時刻を調整する。

整合フィルタ後は波形がおおよそ三角波になり、タイミング誤差が見つけやすい。

処理後信号上のアーリー・レートゲート同期
同期:アーリー/レートサンプリングが最適サンプル瞬間を追跡する。

まとめ

次を組み合わせる。

  • 整合フィルタ
  • プリアンブル相関
  • 平均ベースのビット判定
  • アーリー・レート同期

小さな振幅振れや強いノイズがあっても頑健な検出が可能になる。

測定結果:波形、フレーム転送、WLAN 搬送波

複数回の測定で変調器を検証し、処理チェーン全体を通した。 受信機と RF 源の距離はおおよそ 1 m とした。

一定搬送波での検出

最初の測定は一定 RF 搬送波を用いた。 切り替え時間100 msでは変化が明瞭に見える。

整合フィルタが振幅コントラストをさらに押し上げる。

y(t) = s(t) * h(t)

100 ms 切り替えのバックスキャタ信号
100 ms で明瞭な切り替え点。

10 ms切り替えでは生波形では変化が見えなくなる。

整合フィルタ後に遷移が再び現れる—DSP の必要性を示す。

10 ms 切り替えのフィルタ後信号
整合フィルタにより小振幅でも検出可能。

プリアンブル検出とデータ転送

受信信号を既知のプリアンブルと相関させる。

R(τ) = Σ s(t) · p(t − τ)

ピークがフレーム位置を示す。

テスト語PAINDを送信し、受信機は次を出力した。

PAIND → PAAFD

ビット誤りが 2 個である。

フレームは既知の 8 ビットプリアンブルにペイロードを加えた構成である。 PAIND40 ペイロードビット(ASCII 5 文字)として符号化した。 ここで述べる BER は評価フレーム内のこれらのペイロードビットを指す。 プリアンブルは同期専用で、誤り率からは除く。

WLAN 搬送波での転送

実際の Wi‑Fi 搬送波では:

  • 10 ms 切り替えでは検出が不安定だった
  • 100 ms では検出できるが誤り率は高い

測定 BER:

BER = 9 / 40 = 0.225

分母は同じく40 ペイロードビット(プリアンブル除く)。

誤りの増加は WLAN の振幅変動の大きさに起因する。

最小インピーダンス振れの測定

複数の抵抗を試し、インピーダンス変化と振幅比の関係をマッピングした。

結果はモデルと一致する。

  • 1000 Ω付近で最大振幅の約90%に達する
  • おおよそ50 Ω未満では明確な変化は検出できない

インピーダンスの影響は反射係数に従う。

Γ = (ZL − Z0) / (ZL + Z0)

振幅比とインピーダンス
振幅とインピーダンス—1000 Ω 付近で飽和。

まとめ

測定から分かること:

  • ラボ条件下ではバックスキャタは信頼して動作する
  • 処理(整合フィルタ)が決定的に重要
  • WLAN 搬送波は動作するが誤りが出やすい
  • インピーダンス振れが検出可能性を直接決める

変調器の挙動は実験的に確認された。

システム指標と総合評価

消費電力、BER、到達距離、ビットレートを分析した。

消費電力

アンビエントバックスキャタの主な利点は極めて低い電力—専用 RF 送信機が不要であることだ。

部品ごとの電力見積もり:

  • RF スイッチ:1 µA · 2.75 V → 0.003 mW
  • 電圧コンバータ:0.08 mA · 3.3 V → 0.26 mW
  • MOSFET(参照):0.283 mW

合計電力:

P = U · I

おおよそ:

Ptotal ≈ 0.546 mW

損失の多くは電圧変換による。 コンバータのない理想設計では電力は数 µW まで下げられる。

P ≈ 3 µW

エネルギーハーベスティング IoT に適する。

ビット誤り率(BER)

BER は誤ビット数と総ビット数の比である。

BER = Nerror / Ntotal

ある一連の測定では:

  • 600 bits transmitted
  • 42 errors detected

したがって:

BER = 42 / 600 ≈ 0.07

誤り訂正で BER を下げられる—例えばハミング符号で:

BER ≈ 0.036

冗長を増やせばさらに下げられる。

到達距離

検出可能な最大距離はおおよそ次のとおりだった。

d ≈ 2 m

試験とデータ転送は約 1 m で行い、距離が増えると BER が悪化した。

Bluetooth Low Energy(典型 10–40 m)と比べると距離ははるかに短い。

限界の要因:

  • 反射電力が低い
  • 幾何配置への依存が強い
  • マルチパス

ビットレート

達成したデータレート:

R ≈ 100 bit/s

単純なセンサテレメトリ(例:定期読み取り)には十分である。

より高いスループットには変調と処理の改善が必要である。

総合評価

アンビエントバックスキャタは実用的で、極めて省エネなリンク技術である。

  • µW 未満の電力は実現可能
  • データ転送を実証した
  • 距離とレートは限られる

高レートや長距離より効率が重要な用途に最も向く。

目標達成(送信ビット数)

目標は、アンビエントバックスキャタが少なくとも8 ビットを信頼して届けられることを示すことだった。

一定搬送波の結果

一定の外部搬送波(SDR)で40 ペイロードビットを送信した(上記フレーム試験)。

ビット誤りは 2 個のみ

BER = 2 / 40 = 0.05

8 ビット要件は明らかに上回る。単純な FEC で誤りをさらに減らせる。

WLAN 搬送波の結果

実際の Wi‑Fi 搬送波では40 ペイロードビットを評価した。

ビット誤りが 9 個観測された:

BER = 9 / 40 = 0.225

誤りの増加は非一定振幅と Wi‑Fi のバースト構造に起因する。

評価

結果は次を示す。

  • アンビエントバックスキャタは原理的に機能する
  • 8 ビット目標は大きく上回る
  • 制御された搬送波での転送は信頼できる
  • Wi‑Fi 搬送波はさらなる最適化が必要

実用的 IoT では、変動する実搬送波に対する頑健性がまだ求められる。

結論と展望

本稿は、アンビエントバックスキャタが原理的にデータを運べることを示す。

開発した変調器で外部搬送波上にデータを送った。四つの仮説が確認された。

  • インピーダンスベースの変調が機能する
  • 干渉が測定可能な振幅変化を生む
  • アンテナパターンが信号強度に強く影響する
  • 検出された変化がビットを運べる

アンビエントバックスキャタは省エネな通信方式として妥当である。

最適化の余地

実 IoT 展開に向けた今後の課題:

  • アンテナ設計: 反射を大きく損なわずサイズを縮める。
  • 信号の頑健性: フェージングの強い Wi‑Fi など実搬送波上でリンクを安定させる。
  • 変調: FSK は振幅変動に対する頑健性を高められる。
  • 誤り訂正: ブロック符号、CRC、ARQ が残余誤りの整理に役立つ。

システム挙動と課題

実験では幾何への強い依存が見られた。

マルチパスと干渉により品質は位置に敏感で、アンテナをわずか動かすと強め合い/打ち消しが切り替わる。

実システムでは良好な配置を自動で探す、または条件に適応するアルゴリズムが必要になるかもしれない。

展望

アンビエントバックスキャタは、特に極低電力・低レートの将来のエネルギー自律 IoT に大きな可能性を持つ。

アンテナの改善、頑健な DSP、符号化が、実運用への道を開く。

目次に戻る

著者: Ruedi von Kryentech

作成日: 2026年4月6日 · 最終更新: 2026年4月6日

技術的内容は最終更新時点のものです。